PKPM结构系列软件
国内市场覆盖度达 95%以上,国内房屋建筑的主要设计软件。
建筑结构的安全是保障人民群众生命财产安全的基础,也是“好房子”建设的基石。PKPM既有建筑鉴定和加固改造设计系列软件,通过建立完整的既有结构和加固改造结构信息模型,严格执行国家和行业设计标准,积极应用结构工程和优化设计领域先进技术,实现在既有建筑鉴定和加固改造设计中更好地保障结构安全,提升设计质量及效率,帮助“老房子”改造为“好房子”。下文介绍系列软件的主要特点。
PKPM严格执行《既有建筑鉴定与加固通用规范》(以下简称“通用规范”)的强制性要求,同时支持多种行业、地方设计标准。程序基于中国建筑科学研究院多年来标准规范领域的技术积累研发,结合了大量实际工程计算经验,在软件中贯彻标准规范的各项要求,目的是严守工程安全底线。

图1 软件执行“通用规范”的要求
下面以“通用规范”中关于鉴定和加固的两项要求为例说明软件的实现。
(1)按现行标准和原设计标准包络鉴定的实现。
“通用规范”第5.1.4条要求:“A类和B类建筑的抗震鉴定,应允许采用折减的地震作用进行抗震承载力和变形验算,应允许采用现行标准调低的要求进行抗震措施的核查,但不应低于原建造时的抗震设计要求”。为了贯彻此条要求,程序提供了与原设计标准包络鉴定的功能,如下图2所示,某既有建筑采用“89系列”规范设计,现要求按B类建筑进行鉴定和加固设计,在程序中可选择按现行标准折减地震作用0.9后进行抗震承载力和变形验算,同时勾选与原设计规范进行包络鉴定,程序会自动生成两个计算子模型,用户可针对工程情况对每个规范子模型进行进一步的参数设置。

图2 与原设计标准包络鉴定的实现
(2)加固改造设计时考虑“应变滞后”的实现。
“通用规范”第6.1.3条关于加固既有建筑主体结构时的要求:“验算结构、构件承载力时,应计入应变滞后的影响”。如果对结构采取了改变结构体系或新增构件等整体加固方式,那么可以认为整个结构的刚度是分两次形成的,荷载总体上是分两次施加的,新增加的构件相对于原结构构件存在应变滞后。如果仅对部分构件加固,如采用粘贴钢板或粘贴碳纤维布等方法时,新增加的材料通常存在应变滞后。前一种应变滞后,需要在结构整体分析时考虑,通常必须借助软件实施。
为此,程序提供了快捷的考虑二次受力的功能。以新增抗震墙加固为例,使用时,需将新增墙体指定为“新增构件”,结构承担的荷载分为“加固时”和“加固后增量”两部分荷载,然后在参数设置中选择“考虑二次受力”后执行计算。

图3 荷载分加固时和加固后增量分别输入

图4 程序中考虑应变滞后的参数设置
在加固改造设计中由于受到多种客观条件的限制,对加固方法的灵活性提出了较高要求,程序结合大量用户反馈不断提供更丰富的加固方法。
(1)楼板加固支持增大截面、粘贴钢板、粘贴碳纤维等常用加固方式,可自定义加固材料参数以满足工程设计需要。加固做法布置灵活,可区分位置布置,可支持在一块楼板布置两种加固方法,如下图5、6。

图5 楼板加固方法布置参数设置

图6 楼板加固方法布置图
(2)对于砌体墙,除常用加固方式外,支持高延性混凝土等多种新面层材料,有利于推广绿色、低碳、健康的新建材,如下图7、8。

图7 软件支持的多种砌体墙加固方式



图8 软件支持的各种砌体结构新材料加固
(3)对钢筋混凝土梁、柱,在《混凝土结构加固设计规范》给出的加固方法基础上,结合工程实际需求,提供碳纤维布、粘钢和增大截面法组合的加固方式,如下图9。


图9 软件支持的多种混凝土构件加固方式
(4)对钢结构构件,软件按最新的《钢结构加固设计标准》(GB51367-2019)进行常用加固方式的设计,如下图10。分析中可考虑加固前后的二次受力、构件截面受力中心变化等影响。构件验算时,给出加固时的构件名义应力,判断是否适合负载加固。加固后应力计算时程序自动考虑初始挠度、焊接残余挠度等因素的影响。

图10 软件支持常用钢构件加固方式
程序在加固施工图方面进行了大量改进。按最新版本图集《07SG111-1 建筑结构加固施工图设计表示方法》,生成钢筋混凝土楼板、梁、柱以及砌体墙的加固施工图,如下图11-13。针对增大截面加固法,量身打造加固选筋功能,为各类构件提供科学经济的配筋方案。提供加固详图,对材料规格、尺寸参数等进行精细化标注,保障加固工程质量与安全。

图11 程序生成的砌体结构加固施工图

图12 程序生成的砌体结构楼板增大截面法加固施工图

图13 程序生成的混凝土梁加固详图
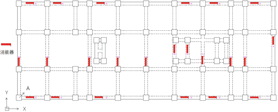
在抗震加固改造中,合理采用隔震、减震技术,往往可达到既能降低加固工程量又可以提升抗震性能的效果。PKPM系列软件支持应用减隔震技术进行加固改造计算,下面为两个采用隔震技术的案例。
(1)某八度区砌体结构,采用隔震技术进行抗震性能提升。程序可以方便地进行隔震后整体分析并给出隔震效率结果,如下图14、15。


图14 隔震改造模型和基本振动形态

图15 程序输出的底部剪力比(水平向减震系数)
(2)某地铁上盖结构,大底盘部分已建成,上部住宅采用隔震技术。结构模型和部分分析结果如下图16、17。

图16 地铁上盖住宅结构隔震计算模型

图17 地铁上盖住宅结构地震作用模拟分析
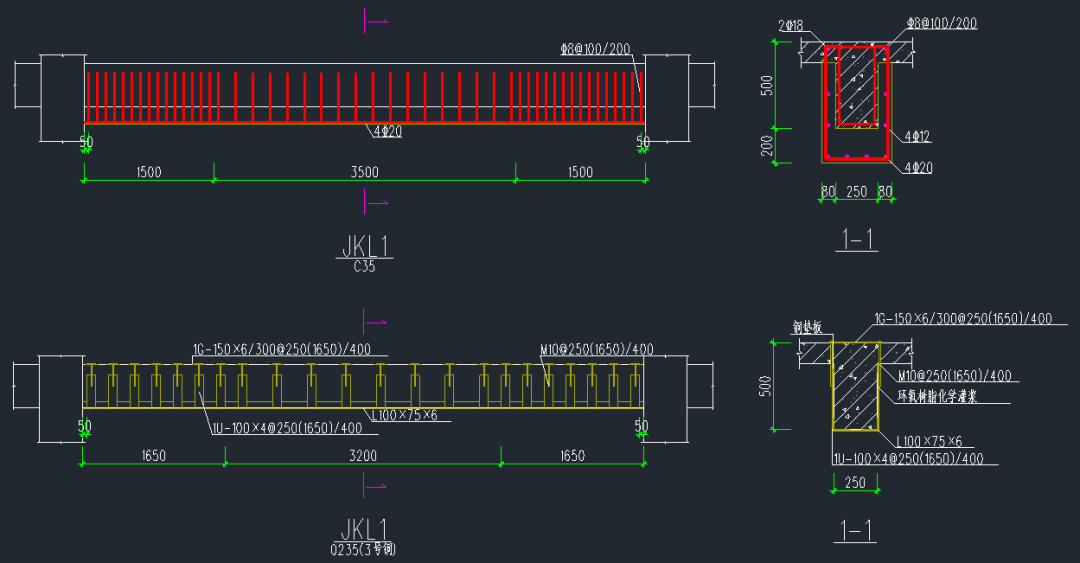
在减隔震结构的设计中,PKPM提供了较为完整的解决方案。例如SAUSG-PI软件支持隔震层增加阻尼器后的非线性分析,可以帮助快速确定隔震层位移控制方案,如下图18。


图18 隔震层中支座和阻尼器的布置
PKPM最新推出智能加固设计软件,该软件可以实现按设定的条件自动筛选加固构件、自动确定最优加固方案。目前版本可支持混凝土结构的加固改造工程。
加固方案优选功能可自动将最优加固方法布置到构件上,并给出详细材料用量,无需反复在建模与计算间切换调整加固方案。依据预算定额手册以工日、材料费、机械费等信息确定加固造价,以造价最低为目标进行优选,如下图19所示。


图19 软件采用智能算法进行加固优化设计
在鉴定和加固设计过程中,即使在已有设计图纸的情况下,建立完整的既有建筑结构模型也需要耗费工程师大量的时间。PKPM支持识别DWG图纸建立楼层模型,支持自动识别DWG图纸录入各层构件钢筋,同时也提供基于自动生成的配筋进行交互修改等方式。近年来,PKPM持续进行着钢筋录入效率的改进。

图20 软件采用智能算法进行加固优化设计
对于楼板实配钢筋的录入,下一版本将增加钢筋层复制功能,提升实配录入效率。后续也将提供自动读取DWG图纸录入楼板钢筋功能。
PKPM基于中国建研院多年来在标准规范领域的技术积累,结合大量实际工程计算经验,开发了既有建筑鉴定加固改造系列软件,功能涵盖了鉴定和加固改造全流程,能够支持建造于不同年代、不同类型房屋的更新改造。
由于鉴定、加固改造往往涉及到很多方面的具体问题,应用的技术也比较繁多,本文的介绍并不全面,更多技术需求可参考用户手册或直接与我公司联系。
相比于新建建筑结构的设计,既有建筑结构的鉴定和加固改造往往是更复杂和难度更大的工作,需要更多专业工具、功能的支持。后续我们将结合设计师反馈的需求,不断改进软件的易用性,同时积极应用非线性分析和智能化技术,全方位助力“老房子”改造为“好房子”。
国内市场覆盖度达 95%以上,国内房屋建筑的主要设计软件。
我国建设行业工程软件的支撑平台。平台&软件&生态。
节能与绿建系列设计分析软件,含多地官方指定节能软件。
国产自主研发,更符合中国建设标准和工作流程的BIM软件。
多格式模型的查看与审阅,免费、免注册、免激活,下载就能终身用